手机便捷访问,请点此处
医院买卖小程序

医管攻略

首页 > 医管攻略 >  其他

有效创新 建好医院科室文化

15年06月16日 阅读:40774 来源: 刘先明首发
  文化都是创新的产物,医院科室文化在建设过程中,也需要创新。


  (一)常用的五种创新方法


  1、综合法或归纳法;


  2、嫁接法;


  3、类比法;


  4、延伸法或类推法;


  5、逆向思维法。


  (二)有效创新应该遵循的原则


  1、与医院文化建设步调相协调;


  2、超过科室自身过去的水平;


  3、解决影响科室文化和管理、专业的难题;


  4、丰富和发展医院文化,为医院、合作部门 、公众、患者都带来积极作用和良性影响。


  (三)案例


  1、北京协和医院的“三基三严”传统:


  三基:基础理论、基本知识、基本技能;


  三严:严肃的态度、严格的要求、严密的方法。


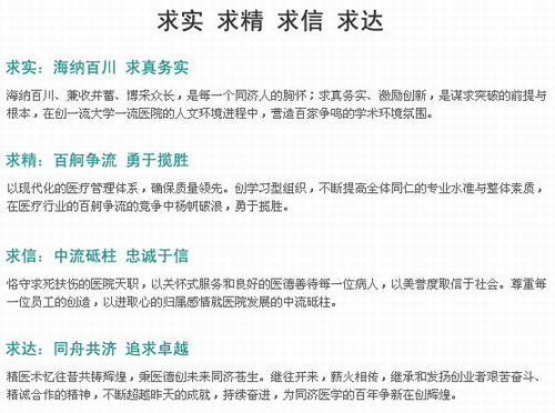
  2、上海市同济医院的“四求”院训:

  3、绵阳市中心医院打造“五个一流”:


  医德一流、技术一流、设备一流、管理一流、服务一流。


  4、泰安中心医院的“六个一”服务:

  5、青岛市立医院外科党总支实施的“十个一”优质服务工程:


  胸外科:一支亲情花;


  烧伤整形科:一张医患互动卡;


  脑外科:一张监护室温馨提示卡;


  手术室:一张术前访视卡;


  泌尿外科:每周社区巡诊一次;


  普外科:一本征求意见手册;


  肛肠科:一块温馨毯;


  骨科:一次出院前谈话;


  外科护理部:一张健康处方;


  外科党总支:每月召开一次住院患者座谈会。


  6、泰安市中心医院每个病区的医患天地

  7、青岛市市立医院“主加多”品牌:

  8、长安医院普外科“五四三”工作法:


  五必访---生病必访;婚丧必访;生活困难必访;夫妻不和必访;对方针政策不惑必访。


  四必谈---在工作中有困难、发生各种矛盾时必谈;产生思想问题时必谈;受到奖励、提升、晋级、入党、入团时必谈;免职、退休、处分解除时必谈。


  三必到---关键时必到;节假日或加班时必到;群众性文体活动时必到。


本文(图片)由作者(投稿人)自主发布于 @华夏医界网 ,其内容仅代表作者个人观点,并不代表本站同意其说法或描述,其原创性以及文中陈述文字和内容未经本站证实,对本文以及其中全部或者部分内容、文字的真实性、完整性和及时性本站不作任何保证或承诺,请读者仅作参考,并请自行核实相关内容(包含文中图片的版权来源),本站仅提供信息存储服务,不承担前述引起的任何责任。根据《信息网络传播权保护条例》,如果此作品侵犯了您的权利,请在一个月内通知我们(文章来源下方“侵权申诉”按钮)或将本侵权页面网址发送邮件到535905836@qq.com,我们会及时做删除处理。 欢迎网友参与讨论及转载,但务必注明"来源于www.hxyjw.com"
发  布
猜你喜欢
2550阅读

主动健康,即将重塑中国民营医院的未来!

作者:黎汉军 时间:2026-05-13 11:53:03 文章来源:原创

2726阅读

AI时代民营医疗转型赋能培训系列文章之二十二:短视频时代,医生如何高效获客

作者:刘牧樵 时间:2026-05-13 10:05:17 文章来源:原创

2301阅读
9693阅读

AI时代民营医疗转型赋能培训系列文章之二十:医生IP如何构建“私域流量池”

作者:刘牧樵 时间:2026-05-09 08:14:01 文章来源:原创

8914阅读
9649阅读
刘先明
简介
精细管理工程创始人,曾被中国企业评价协会(隶属国务院发展研究中心)聘为第二届中国人力资源管理大奖活动的评审工作专家;2004年被评为中国十大培训师;2006年被评为中国十大企业管理咨询大师;2015年2月荣获凤凰网2014年度华人讲坛影响力人物——“精细管理工程导师”荣誉称号。享有“红色咨询师”的雅称。
宣传口号
与医院发展同步, 与医院管理升级同行。
职业亮点
红色咨询师