医院买卖小程序
近日,国家卫生健康委等十部门发布《关于推进儿童医疗卫生服务高质量发展的意见》,提出:到2025年,完善功能明确、布局合理、规模适当、富有效率的国家、区域、省、市、县级儿童医疗卫生服务体系。儿科医疗资源配置和服务均衡性逐步提高,每千名儿童拥有儿科执业(助理)医师数达到0.87人、床位数达到2.50张,儿童医疗卫生服务能力不断提升。到2035年,基本形成城乡均衡、协同高效的儿童医疗卫生服务体系,更好满足儿童医疗卫生服务需求。
每个省(自治区、直辖市)建好1所高水平省级儿童医院或综合医院儿科病区,支持城区常住人口超过100万的大城市根据需要建设1所儿童医院或综合医院儿科病区。
全文如下
各省、自治区、直辖市及新疆生产建设兵团卫生健康委、发展改革委、教育厅(局)、工业和信息化主管部门、财政厅(局)、人力资源社会保障厅(局)、医保局、中医药局、疾控局、药监局:
为贯彻落实《“健康中国2030”规划纲要》《健康中国行动(2019-2030年)》《国务院办公厅关于推动公立医院高质量发展的意见》《中国儿童发展纲要(2021-2030年)》《关于进一步完善医疗卫生服务体系的意见》,推进儿童医疗卫生服务高质量发展,制定本意见。
01、总体要求和主要目标
(一)总体要求。以习近平新时代中国特色社会主义思想为指导,深入贯彻党的二十大精神,深化医药卫生体制改革,以推进儿童医疗卫生服务高质量发展为目标,坚持中西医结合,强化体系创新、技术创新、模式创新、管理创新,加快儿科优质医疗资源扩容和区域均衡布局,助力人口高质量发展和健康中国建设。
(二)主要目标。到2025年,完善功能明确、布局合理、规模适当、富有效率的国家、区域、省、市、县级儿童医疗卫生服务体系。儿科医疗资源配置和服务均衡性逐步提高,每千名儿童拥有儿科执业(助理)医师数达到0.87人、床位数达到2.50张,儿童医疗卫生服务能力不断提升。到2035年,基本形成城乡均衡、协同高效的儿童医疗卫生服务体系,更好满足儿童医疗卫生服务需求。
02、构建高质量儿童医疗卫生服务体系
(一)建设高水平儿童医疗服务网络。
完善以国家儿童医学中心和国家儿童区域医疗中心为引领,省市县级儿童医院、综合医院儿科、中医医院儿科、妇幼保健机构为主体的高水平儿童医疗服务网络。发挥国家儿童医学中心在全国儿科医学技术发展、高层次医学人才培养、临床研究转化等方面的引领作用。发挥国家儿童区域医疗中心在区域内儿科疑难危重症诊断与治疗、骨干力量培养、主要疾病临床研究等方面辐射带动作用,满足区域内儿童患者看病就医需要,减少跨区域、跨省就医。省级儿童区域医疗中心加大对本省儿童医疗服务薄弱地区支持力度,缩小地市间、医疗机构间儿科医疗服务能力差距。
每个省(自治区、直辖市)建好1所高水平省级儿童医院或综合医院儿科病区,支持城区常住人口超过100万的大城市根据需要建设1所儿童医院或综合医院儿科病区。实力较强的综合医院原则上设置儿科院区,地市级三级综合医院设立儿科病房。统筹考虑县域儿童人口数量,加强县级医院儿科门诊和病房建设。支持省级和市级妇幼保健机构设置儿科病房,县级以上妇幼保健机构能够提供儿科门诊服务。支持有条件的基层医疗卫生机构设置儿科。二级公立中医医院应普遍开设儿科门诊,三级公立中医医院应开设儿科病房。发挥中医药在儿科疾病诊疗方面的作用,持续推动中医儿科建设。
(二)依托医联体优化儿童医疗资源配置。
网格化布局的紧密型医联体(包括城市医疗集团和县域医共体)牵头医院设置儿科病房,或通过紧密型医联体内儿童医院、妇幼保健机构设置儿科病房,满足网格内儿童的就医需要。区域内儿童医院和妇幼保健机构可根据医联体医疗资源配置情况,跨网格提供服务。加强儿科专科联盟建设,发挥牵头医院的技术辐射带动作用。积极发展远程医疗协作网,开展儿科远程医疗、远程教学及互联网诊疗,提高儿科优质医疗资源可及性。
(三)强化儿童保健服务网络建设。
加强省、市、县三级妇幼保健机构儿童保健科室建设。完善以区县妇幼保健机构为龙头,乡镇卫生院、社区卫生服务中心为枢纽,村卫生室为基础的基层儿童保健服务网络,提高服务可及性。推动基层医疗卫生机构、妇幼保健机构与儿童医院、综合医院儿科、中医医院儿科加强上下联动,促进儿童疾病预防、筛查与诊断治疗有效衔接。
03、提供优质化儿童医疗卫生服务
(一)提升儿童重大疾病诊疗和急危重症救治能力。
聚焦儿童重大疾病,以专科发展带动儿科重大疾病诊疗能力提升。推广多学科诊疗模式,探索在国家儿童医学中心或具备条件的儿童专科医院开展针对儿童期重大疾病的成年阶段延续治疗。依托省级、市级和县级医院以及妇幼保健机构推进危重儿童和新生儿救治中心建设,完善儿童医院、综合医院、中医医院和妇幼保健机构儿童24小时救治绿色通道和一体化服务,确保院前医疗急救、院间转诊和转运、院内救治有效衔接。健全儿童就诊高峰期应对预案,在学生假期和季节性疾病高发期,根据儿童医疗服务需求,有效统筹儿科及相关科室医疗资源,合理调配医护人员力量,满足高峰期儿童患者医疗需求。
(二)支持儿科领域前沿技术发展与转化。
以临床需求为导向,重点解决出生缺陷、儿童罕见病和重大疾病防治等领域问题。探索医工、医技、医信、医护、医药结合。推动儿童用药、医疗器械等方面“产学研用一体化”。
(三)发挥中医药在保障儿童健康中的特色优势。
中医医院儿科应积极优化中医诊疗方案,在门诊设置小儿外治室,有条件的设置儿童中医综合治疗区,针对儿童青少年近视、肥胖、脊柱侧弯等,积极运用中医药适宜技术进行干预。
(四)推进家庭医生签约服务。
积极推进以家庭为单位的签约服务模式,鼓励各地针对儿童需求设定个性化签约服务包,提升签约感受度和满意度。引导儿童医院或综合医院、中医医院及妇幼保健机构的儿科医师以医联体内基层医疗卫生机构为平台,面向儿童开展签约服务,满足辖区儿童健康服务需要。
(五)改善就医感受,提升儿童患者体验。
开展“儿童友好医院”建设,推行理念友好、环境友好、服务友好。优化儿科医疗服务流程,充分运用新技术提升儿科医疗服务舒适化、智慧化水平。优化设施布局,促进环境符合儿童心理特点、设施符合儿童生理需求、建筑符合儿童安全要求。
(六)加强儿童心理健康和精神卫生服务。
推进综合医院、儿童医院、妇幼保健机构精神心理科、心理卫生科建设,提升精神专科医院儿童心理健康和精神卫生服务能力。对各类临床科室医务人员开展心理健康知识和技能培训,提高抑郁、焦虑、多动症、孤独症等心理行为问题和常见精神障碍的筛查识别和处置能力。关注躯体疾病患儿心理健康需求,加强人文关怀,提供心理支持。
(七)提供高质量的儿童疾病预防和健康管理服务。
探索建立覆盖从出生至成年的完整发育周期的行为发育监测和健康管理体系。完善出生缺陷防治体系,加强出生缺陷筛查。围绕儿童体格生长监测、心理行为发育评估、眼保健和口腔保健等方面,强化儿童全周期保健服务。加强医疗卫生机构对托育服务机构的保健业务指导,增强学校、幼儿园的儿童常见病预防保健能力,针对儿童时期常见的“小眼镜”“小胖墩”、脊柱侧弯、心理行为异常、贫血、龋齿等健康问题,广泛开展科普教育,加强监测评估,推进早筛查、早诊断、早干预。加强对儿童慢病、肿瘤的早期筛查和健康管理。
04、加强现代化儿科人才队伍建设
(一)加强儿科专业人才培养。
根据需求和教学资源情况,合理确定研究生培养规模。加强儿童保健、儿童营养等紧缺专业人才培养。加强中医儿科人才队伍建设,强化以师承方式培养中医儿科人才。扩大儿科住院医师规范化培训规模、加强儿科专业住院医师规范化培训基地和师资队伍建设。加强全科住院医师规范化培训中儿科相关专业培训,加强基层医疗卫生机构中培训合格的全科医生配备。重点围绕儿科常见病和多发病规范化诊疗、儿科疑难危重症的早期识别和转诊、儿童慢病管理、儿童保健服务等方面,大力开展儿科、全科等相关专业医护人员培训,提升儿科专业技术水平。开展基层儿童保健人员培训,加强基层儿童保健服务队伍建设。
(二)加大儿科医师转岗培训力度。
鼓励和支持各级医疗机构相关专业医师转岗为儿科医师,加大转岗培训力度,使其系统掌握儿科专业知识和技能。经转岗培训考核合格且符合条件的医师,在原专科执业范围的基础上增加儿科执业范围,并纳入相关专业和儿科专业医师定期考核。
(三)培养储备高层次复合型儿科人才。
依托国家儿童医学中心和国家儿童区域医疗中心,加快建设一批站在国际科技前沿、引领科技自主创新、承担国家战略科技任务的儿科战略人才队伍;打造一批攻关儿科“卡脖子”关键核心技术的科技领军人才和创新团队;储备一批在儿科领域取得突出成绩且具有明显创新潜力的青年人才梯队。
05、完善儿童医疗卫生服务高质量发展配套政策
(一)提升医疗服务价格政策协同性。
落实医疗服务价格动态调整机制,在调价项目选择、调价总量分配、保持合理比价关系等方面,体现对儿童医疗卫生服务高质量发展的支持,重点向儿科临床诊断、有创检查、中医非药物疗法、手术治疗等项目倾斜。
(二)完善儿童医疗保障待遇和支付政策。
有条件的地方可根据经济社会发展水平、基金承受能力和当地保障需求,将儿童治疗周期长、健康损害大、费用负担重的疾病门诊费用纳入居民医保慢性病、特殊疾病保障范围。医保目录调整向儿童用药予以倾斜。科学制定医保总额,合理考虑按病种、按床日、按人头等付费方式中的儿科因素。在开展按疾病诊断相关分组、区域点数法总额预算、按病种分值付费试点时,充分考虑儿科疾病特点,优化疾病分组、权重、分值计算。
(三)完善并落实儿科人才激励政策。
落实儿科岗位管理制度,合理设置岗位。允许符合条件的三级医院开展高级职称自主评审。完善儿科人才评价机制,合理设置评价标准。深化公立医院薪酬制度改革,指导公立医院优化内部分配,充分考虑儿科医务人员工作特点,合理确定儿童医院和儿科医务人员薪酬水平,推动综合性医院儿科等紧缺专业医师的薪酬水平不低于医院医师薪酬平均水平。
(四)加大财政保障力度。
安排中央预算内投资重点补助国家儿童医学中心、国家儿童区域医疗中心项目以及省级儿科项目建设。落实地方财政投入责任,优化财政投入结构。根据儿童人口基数,合理安排儿童医疗卫生支出。结合实际探索通过省市共建、市县共建、校院共建等多种方式,统筹资金渠道,鼓励社会力量支持,进一步加大对儿童医疗卫生事业发展的支持力度,落实对儿童医院、妇幼保健院的投入倾斜政策。
(五)补齐儿童用药短板。
坚持以儿科临床需求为导向推动药品生产企业研发,加大对儿童用药品种及关键技术研发的支持力度,补齐儿童药物适宜剂型、规格不足等短板。加强儿童药品使用监测,动态调整包括儿童用药在内的短缺药品清单和临床必需易短缺药品重点监测清单,加强易短缺药品生产及供应链监测预警。深化供应链协作,推动儿童药重点品种原料药与制剂一体化发展。
按照国家规定的已上市药品说明书增加儿童用药信息工作程序有关要求,支持符合条件的儿科相关医疗机构按程序提出增加药品说明书儿童用药信息的建议。充分运用药品加快上市注册程序,对符合儿童生理特征的儿童用药品予以优先审评审批。加强医疗机构儿童用药遴选和配备管理,强化医师处方、药师审方、护士给药及药品临床综合评价等各环节管理,提高合理用药水平。支持儿科的医院制剂依法依规在医联体内使用,对医疗机构应用传统工艺配制中药制剂实施备案管理。
(六)加强儿童重大疾病救治管理。
根据儿童血液病、恶性肿瘤等儿童重大疾病诊疗需求和病例登记信息数据等,及时完善定点医院和诊疗协作组。完善相关病种诊疗指南、临床路径等,加强病例登记管理和质控评价,提高救治服务规范化水平。根据区域医疗卫生规划,加强儿童重大疾病救治设施建设,合理配置相关紧缺医疗设备,满足儿童重大疾病救治需要。
06、组织实施
(一)加强组织领导。
地方各有关部门要强化主体责任,把推进儿童医疗卫生服务高质量发展纳入落实分级诊疗制度、推动公立医院高质量发展、推进健康中国建设等工作部署。地方各级卫生健康行政部门要制定具体实施方案,确保各项政策措施取得实效。
(二)强化部门协作。
地方各级卫生健康行政部门要统筹规划区域内儿童医疗卫生服务资源,持续提升儿童医疗卫生服务能力。中医药主管部门要持续提升中医药在儿科疾病诊疗方面的能力和水平。疾控主管部门要做好预防接种规范化管理、学生常见病和健康影响监测与预防。发展改革、财政部门要按规定落实支持儿科发展的补助政策。教育部门要加强儿科相关专业人才培养力度。工业和信息化主管部门要做好儿童药品产业链协同攻关组织和生产保障工作。人力资源社会保障部门要牵头深入推进公立医院薪酬制度改革,合理保障儿科医务人员薪酬待遇。医保部门要根据儿童医疗卫生服务特点深化医保支付方式改革,完善医疗服务价格政策。药监部门要做好儿童药品的监督管理工作。
(三)加强调研指导。
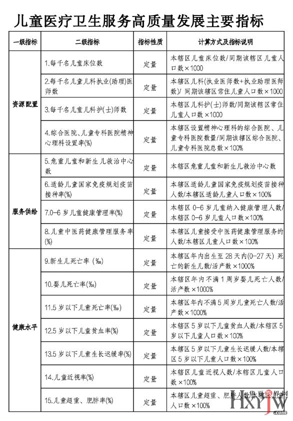
地方各级卫生健康行政部门要会同相关部门,参照《儿童医疗卫生服务高质量发展主要指标》(见附件)并结合实际定期开展评估,及时掌握工作进展、总结经验。国家卫生健康委会同相关部门加强指导,总结推广典型经验,定期通报工作进展。
(四)加强宣传引导。
各地要加大儿童健康知识科普力度,通过多种形式进行健康科普、政策解读、典型宣传,引导全社会共同关注和支持儿童医疗卫生服务高质量发展。
附件:

来源:国家卫建委官网
作者:刘牧樵 时间:2026-04-17 16:18:30 文章来源:原创
作者:刘牧樵 时间:2026-04-16 10:20:40 文章来源:原创
作者:刘牧樵 时间:2026-04-16 08:20:35 文章来源:原创
作者:刘牧樵 时间:2026-04-15 00:15:53 文章来源:原创
作者:刘牧樵 时间:2026-04-14 08:37:10 文章来源:原创
作者:凌晓 时间:2026-04-13 15:07:58 文章来源:首发